Saturday March 2026

হটলাইন

কনটেন্টটি শেষ হাল-নাগাদ করা হয়েছে: মঙ্গলবার, ১৩ ফেব্রুয়ারী, ২০২৪ এ ০৫:১৯ PM

কি সেবা কিভাবে পাবেন

কন্টেন্ট: সেবা এবং ধাপ


ক্রমিক নং সেবার তালিকা ডাউনলোড
অতি দরিদ্রদের জন্য কর্মসংস্থান কর্মসূচী (ইজিপিপি) ।
বার্ষিক উন্নয়ন কর্মসূচীর আওতায় সেতু/কালভার্ট নির্মাণ
ভিজিএফ
গ্রামীন অবকাঠামো রক্ষনাবেক্ষন(টি.আর)

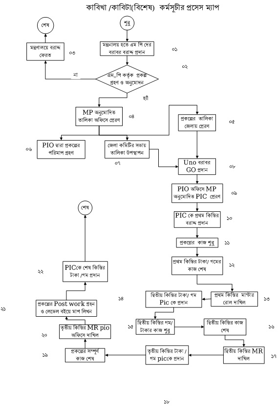
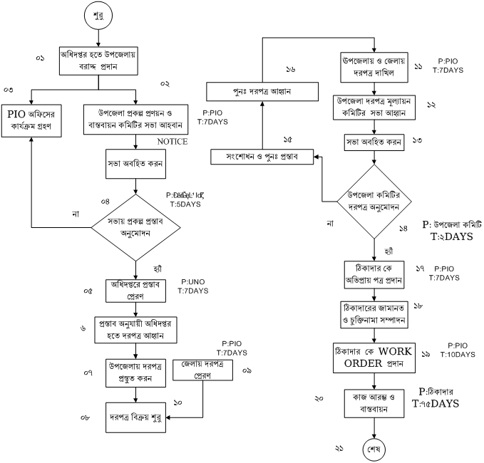
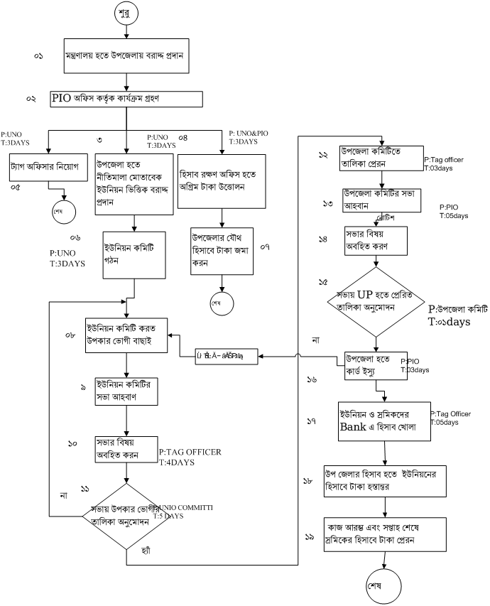
গ্রামীন অবকাঠামো সংষ্কার (কাবিখা/কাবিটা) বিশেষ

গ্রামীন অবকাঠামো সংষ্কার (কাবিখা,কাবিটা) সাধারন




ফাইল ১

ফাইল প্রিভিউ ওয়েব ব্রাউজারে সমর্থিত নয়

ফাইল ১

ডাউনলোড করুন

এক্সেসিবিলিটি

স্ক্রিন রিডার ডাউনলোড করুন